来源:农学院
我院作物学2020级研究生秦国礼在国际期刊《plants》发表了题为“Glyphosate-induced Abscisic Acid Accumulation Causes MaleSterility in Sea Island Cotton”的学术论文,反映了由草甘膦引发的海岛棉雄性不育研究方向的重要进展。论文通讯作者为我院陈国栋教授与新疆农业科学院孔杰研究员。杂志影响因子4.658。

图1草甘膦对花药开裂和花粉粒活力的影响
草甘膦是重要的农田除草剂,应用广泛,而海岛棉是棉花栽培种中品质优良的代表,抗草甘膦海岛棉的出现使得田间除草由人工转为机械化,有助于全程机械化的进行,然而过量的草甘膦会导致海岛棉雄性不育,如花粉粒活力下降,花药不开裂等,明晰该现象的原因可引发对化学杀雄的一系列思考,同时也会对雄性不育的研究提供一定的理论支持。该研究通过表型调查,发现草甘膦处理后,花蕾长度为7-12mm时是草甘膦作用的核心时期,利用组织学切片,最终发现8-9mm花蕾长度(对应雄配子体发育时期为四分体期)是海岛棉雄性不育关键时期。

图2脱落酸异常引起海岛棉雄性不育
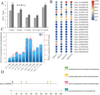
通过转录组测序方法对7-12mm长度的花蕾进行测序,共获得差异基因3042个,其中2144个下调基因,1510个上调基因,通过对差异基因进行GO和KEGG富集分析,结果表明,植物激素通路存在大量差异基因,其中富集通路最多的激素为脱落酸,除了脱落酸生物合成通路外还有脱落酸激活正向调控通路、脱落酸激活负向调控通路等也有富集。对相关基因在花蕾长度为8-9mm时的表达情况进行热图展示,发现脱落酸相关基因显著上调。使用高效液相色谱法检测脱落酸,发现在草甘膦处理后脱落酸激素含量显著上升。随后筛选出一个转录因子GbTCP14(Gbar_A11G003090),对该基因进行启动子分析发现该基因上存在多种顺式作用原件,其中就包含脱落酸应答顺式作用原件,该基因可作为后续研究的重点。
论文链接:https://www.mdpi.com/2223-7747/12/5/1058
(文/秦国礼 张变兄)